Vannes de canal de collecteur d’admission: ce que vous devez savoir
Votre voiture est équipée d’un collecteur d’admission qui distribue l’air dans les cylindres du moteur. Les conceptions traditionnelles ont une longueur et une largeur fixes.
Mais maintenant, certains véhicules ont un collecteur d’admission variable (également connu sous le nom de système de commande de coureur de collecteur d’admission). La conception mise à jour varie la longueur des coureurs du collecteur à l’aide d’une soupape de commande de canal de collecteur d’admission (IMRC).
La soupape IMRC est la partie du système de collecteur d’admission qui ouvre et ferme les volets.
Comment fonctionne un collecteur d’admission variable?
Avant de comprendre la vanne IMRC, vous devez savoir comment fonctionne un collecteur d’admission variable typique. Comme vous pouvez le deviner, la technologie fait varier la longueur des passages d’air du collecteur d’admission, appelés coureurs.
La variation de la longueur de ces passages permet d’ajuster les performances du moteur au besoin. Un collecteur plus court force le flux d’air à subir un effet de culbute qui fournit plus de puissance à des régimes moteur élevés. D’un autre côté, un collecteur plus long offre plus de couple et une meilleure économie de carburant.
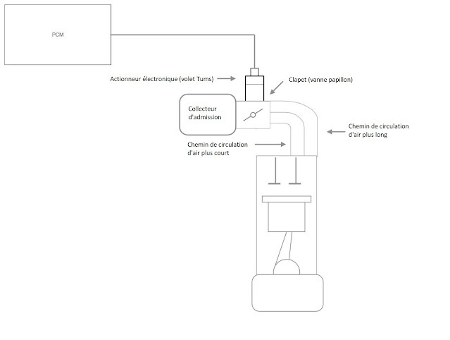
Il existe aujourd’hui de nombreuses conceptions de collecteur d’admission variable. La plupart des systèmes ont des volets (ou des vannes papillon) à l’intérieur du collecteur qui varient la longueur du rail. Un actionneur électrique ou à dépression commande les volets.
Sur les véhicules où une source de vide est utilisée, un solénoïde fournit du vide à l’actionneur.
Un système de collecteur d’admission variable typique avec un actionneur électronique.
Habituellement, les volets contrôlent l’accès à deux voies séparées pour le flux d’air: une courte et une longue. Certains véhicules peuvent utiliser une stratégie différente, comme bloquer une partie d’un seul passage.
Quelle que soit la conception du système, un ordinateur – souvent appelé module de commande du groupe motopropulseur (PCM) – fait fonctionner l’actionneur de volet. La plupart des systèmes utilisent un capteur ou un interrupteur pour fournir le retour PCM sur la position de l’actionneur.
En outre, le PCM obtient des données concernant les conditions de fonctionnement du véhicule à partir d’autres capteurs de gestion du moteur (par exemple, le capteur de positions des gaz). La collection de capteurs permet au module de prendre des décisions éclairées concernant le fonctionnement du système.
Qu’est-ce qu’une vanne de canal de collecteur d’admission?
Mais attendez – qu’est-ce que la valve IMRC exactement? Le terme fait généralement référence à l’actionneur IMRC, mais certains constructeurs automobiles peuvent utiliser la phrase pour décrire le solénoïde à la place.
Fondamentalement, la vanne IMRC est la partie du système qui ouvre et ferme les volets à l’intérieur du collecteur d’admission. Selon la configuration, le moteur peut avoir plusieurs soupapes IMRC ou n’avoir qu’une seule soupape.
Il est important de noter que les constructeurs automobiles ont un tas de noms différents pour leurs valves IMRC. Par exemple, Ford appelle souvent l’appareil une valve de commande de canal d’admission (IMRC), tandis que Chrysler appelle le composant une valve de réglage de collecteur d’admission.
Symptômes d’une vanne de canal de collecteur d’admission défectueuse
Un problème avec le système de tubulure d’admission variable, comme une mauvaise vanne IMRC, peut causer plusieurs problèmes. Voici les plus courants:
Une soupape IMRC défectueuse peut causer des problèmes de performance du moteur, comme un moteur en marche et un manque de puissance.
Vérifiez la lumière du moteur
Lorsque le PCM perçoit un problème avec la vanne IMRC ou son circuit, le module allume le voyant de contrôle du moteur et stocke un code de diagnostic (DTC) dans sa mémoire. Dans de nombreux cas, un témoin lumineux de contrôle du moteur sera le seul indicateur que la soupape est défectueuse.
Problèmes de performances du moteur
Une soupape IMRC défectueuse peut rejeter le mélange air / carburant du moteur, entraînant des problèmes de performances. Les exemples incluent un moteur en marche irrégulier, un ralenti instable et un manque de puissance.
Réduction de la consommation de carburant
Le système IMRC est conçu pour augmenter à la fois l’économie de carburant et les performances du moteur. Une vanne IMRC défectueuse peut empêcher le bon fonctionnement du système, entraînant une réduction de la consommation d’essence.
Pouvez-vous continuer à conduire avec une vanne de canal de collecteur d’admission défectueuse?
Techniquement, vous pouvez généralement conduire avec une mauvaise vanne IMRC. Mais vous ne devriez pas continuer à le faire longtemps. Comme mentionné précédemment, le problème peut déclencher le voyant de contrôle du moteur, ce qui entraînera l’échec de votre voiture à un test d’émissions d’état.
De plus, dans certains cas, une soupape IMRC défectueuse peut endommager d’autres pièces du véhicule, comme le convertisseur catalytique. C’est pourquoi il est judicieux de s’attaquer immédiatement au problème.
Pour plus d’informations sur les collecteurs d’admission variables, regardez cette vidéo sur le système Ford IMRC:


